中央人民政府
|
自治区政府
登录个人中心
长者模式
无障碍浏览
首页
新闻中心
政府信息公开
办事服务
互动交流
专题专栏
首页
>
政府信息公开
>
法定主动公开内容
>
预决算公开
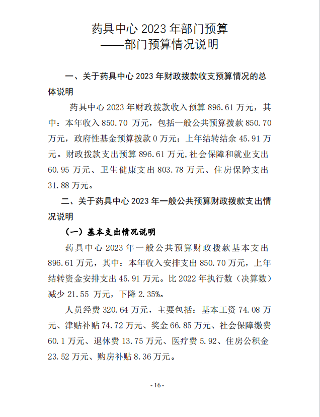
宁夏回族自治区卫生健康委员会药具管理2023年部门预算
发表时间:2023-02-27
来源:自治区卫生健康委财务审计处
阅读量:
map